Ну так мы тут лёгких путей не ищем, МЫ РУССКИЕ!!!
[Краудфандинг]Изучаю спрос на плату MiST v 1.3
- Павел Рябцов
- Ветеран
- Сообщения: 3039
- Зарегистрирован: 19 фев 2017, 10:34:25
- Предупреждения: 1
-
- Откуда (Страна, Город): Кинешма
- Благодарил (а): 158 раз
- Поблагодарили: 259 раз
- Контактная информация:
- Advertiser
- Sponsor
- Сообщения: 42
- Зарегистрирован: 22 апр 2012, 09:17
- Откуда (Страна, Город): г. Москва
- Поблагодарили: 1 раз
- Контактная информация:
Re: Полезная информация
С любовью к вам, Yandex.Direct

Размещение рекламы на форуме способствует его дальнейшему развитию

Размещение рекламы на форуме способствует его дальнейшему развитию
- Rusazar
- Участник
- Сообщения: 73
- Зарегистрирован: 06 июн 2017, 11:41:34
- Откуда (Страна, Город): Россия, Ставрополь
- Благодарил (а): 6 раз
- Поблагодарили: 11 раз
Re: Изучаю спрос на плату MiST v 1.3
И что это изделие может предложить в плане готовых эмуляторов по сравнению с MiST (кроме единственного порта minimig Amiga 500)? То что это дешего и сердито это беспорно, но ИМХО ни разу не конкурентноспособно. Аргументы Влада в студию.vlad писал(а): ↑19 июн 2018, 09:19:05У испанцев есть идея намного проще и дешевле, они сделали вот такую платку (ссылка на форум):
- im2
- Постоялец
- Сообщения: 188
- Зарегистрирован: 11 июл 2012, 10:02:47
- Предупреждения: 1
-
- Откуда (Страна, Город): Москва
- Благодарил (а): 11 раз
- Поблагодарили: 5 раз
Re: Изучаю спрос на плату MiST v 1.3
Вот и я об этом, если конструктор будет, то возможно не проблема, но если самому детальки искать, то придется порыскать, либо укорачивать.Павел Рябцов писал(а): ↑18 июн 2018, 08:59:57вместо 0805 резисторов R57-64 поставлены НРки
Ну если бы у меня не было НРок, яб не ставил их, но они есть.
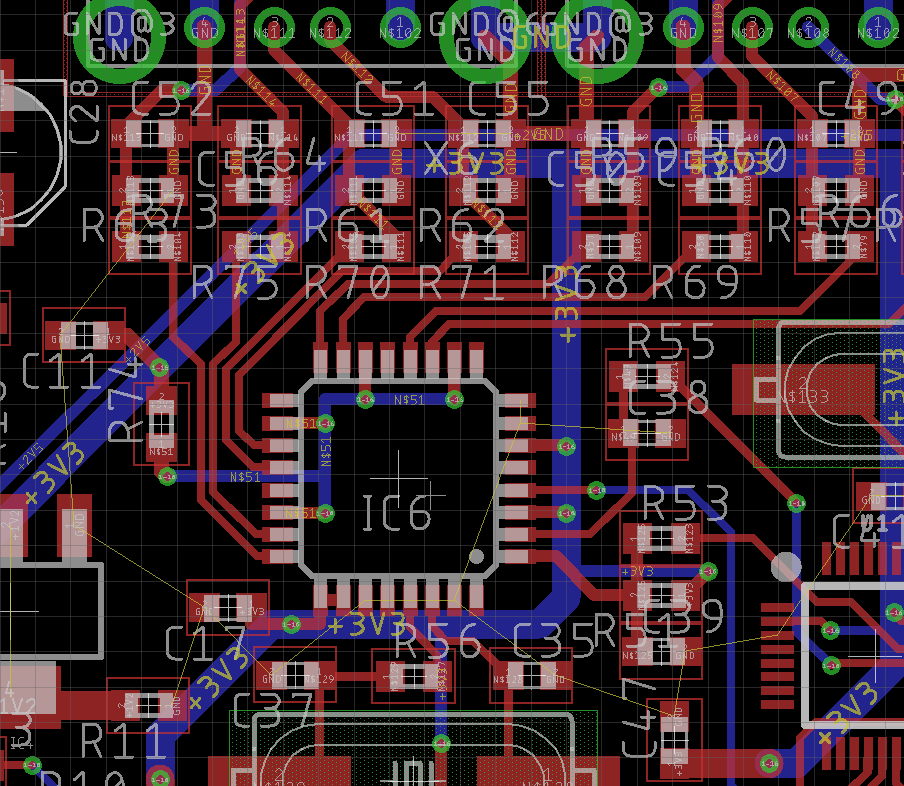
Влезет, он не сильно больше. Примерно так, как-то......Павел Рябцов писал(а): ↑18 июн 2018, 08:59:57По поводу TUSB он не влезает в эту посадку, так как больше, я уже прикидывал. Но попробую ещё, если уж в этом сильная проблема.
- Копейкин
- Опытный
- Сообщения: 550
- Зарегистрирован: 14 сен 2015, 11:36:16
- Откуда (Страна, Город): Россия, СПб
- Благодарил (а): 102 раза
- Поблагодарили: 27 раз
Re: Изучаю спрос на плату MiST v 1.3
MiST, за счёт дополнительного контроллера, позволяет легко загрузить конфигурацию с карточки, плюс удобное меню загрузки. На голой ПЛИС это намного сложнее реализовать.
- Павел Рябцов
- Ветеран
- Сообщения: 3039
- Зарегистрирован: 19 фев 2017, 10:34:25
- Предупреждения: 1
-
- Откуда (Страна, Город): Кинешма
- Благодарил (а): 158 раз
- Поблагодарили: 259 раз
- Контактная информация:
Re: Изучаю спрос на плату MiST v 1.3
Да я запихал уже.
А у Вас файлы платы есть? Накой я тогда рисовал то(
- vlad
- Постоялец
- Сообщения: 122
- Зарегистрирован: 22 июл 2012, 13:10:50
- Предупреждения: 2
-
- Откуда (Страна, Город): Ukraine
- Благодарил (а): 1 раз
- Поблагодарили: 35 раз
Re: Изучаю спрос на плату MiST v 1.3
Да пожалуйста, аргументы на вскидку:
1. низкая цена платы
2. уже >30 пользователей
3. jepalza портировал конфигурации MiniMig, Next186, TS-Conf...
4. простота для простого пользователя в изучении ПЛИС
5. возможность аппаратного расширения через дополнительный аппаратный обвес, чего нет в MiST
Rusazar, исходя из твоих амбиций обычного юзера, я бы тебе советовал MiSTer, чтобы не платить дважды )
Последний раз редактировалось vlad 19 июн 2018, 11:51:59, всего редактировалось 1 раз.
- im2
- Постоялец
- Сообщения: 188
- Зарегистрирован: 11 июл 2012, 10:02:47
- Предупреждения: 1
-
- Откуда (Страна, Город): Москва
- Благодарил (а): 11 раз
- Поблагодарили: 5 раз
- Павел Рябцов
- Ветеран
- Сообщения: 3039
- Зарегистрирован: 19 фев 2017, 10:34:25
- Предупреждения: 1
-
- Откуда (Страна, Город): Кинешма
- Благодарил (а): 158 раз
- Поблагодарили: 259 раз
- Контактная информация:
Re: Изучаю спрос на плату MiST v 1.3
Я 4 дня убил, а Вы на выходных))
И всёж не могу понять какой корпус у этого TUSBa, запихал да не тот оказывается. Как бы не промахнуться.
- im2
- Постоялец
- Сообщения: 188
- Зарегистрирован: 11 июл 2012, 10:02:47
- Предупреждения: 1
-
- Откуда (Страна, Город): Москва
- Благодарил (а): 11 раз
- Поблагодарили: 5 раз
Re: Изучаю спрос на плату MiST v 1.3
LQFP32 - 7x7мм - использовал стандартную eagle'овскую либу.Павел Рябцов писал(а): ↑19 июн 2018, 11:52:55И всёж не могу понять какой корпус у этого TUSBa, запихал да не тот оказывается. Как бы не промахнуться.
- Павел Рябцов
- Ветеран
- Сообщения: 3039
- Зарегистрирован: 19 фев 2017, 10:34:25
- Предупреждения: 1
-
- Откуда (Страна, Город): Кинешма
- Благодарил (а): 158 раз
- Поблагодарили: 259 раз
- Контактная информация:
Re: Изучаю спрос на плату MiST v 1.3
im2 писал(а): ↑19 июн 2018, 12:14:55LQFP32 - 7x7мм - использовал стандартную eagle'овскую либу.Павел Рябцов писал(а): ↑19 июн 2018, 11:52:55И всёж не могу понять какой корпус у этого TUSBa, запихал да не тот оказывается. Как бы не промахнуться.

Кто сейчас на конференции
Сейчас этот форум просматривают: нет зарегистрированных пользователей и 1 гость